熊本市中央区下通にある税理士法人・会計事務所・行政書士事務所です。
税理士法人新日本(熊本市)
明確な料金体系です。
税務顧問11,000円~ 決算料0円~
顧問税理士、創業融資、開業支援、無申告、税務調査対応,不動産
税理士を探している方、現状で大丈夫か確認したい方
無料相談実施中
土曜日でも対応可能です。
お気軽にお問合せください
860-0807
熊本市中中央区下通1-12-11
第二タカラヤビル4階
土対応可能です。
メールでの受付時間24時間対応
営業時間:8:30~17:00
096-288-4080
![]() ![]() ![]() | ![]() |

![]() ![]() |

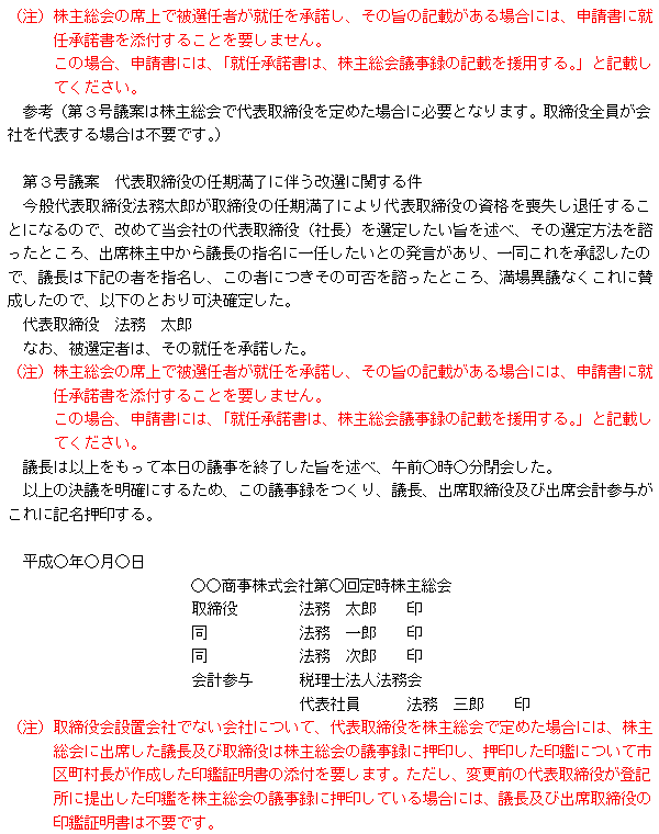
【株主総会議事録】
※一例です。会社の実情に合わせて作成してください。
![]() ![]() ![]() |
| 取締役会設置会社・取締役及び会計参与の全員が重任 |
【就任承諾書の例】
![]() |
【委任状の例】
![]() |
税理士法人新日本のホームページにお越しいただき、ありがとうございます。お問合せ・ご相談はお電話・メールにて受け付けております。

お気軽にお問合せください
どのようなお悩みのご相談でも結構です。
あなたさまからのご相談をお待ちしております。